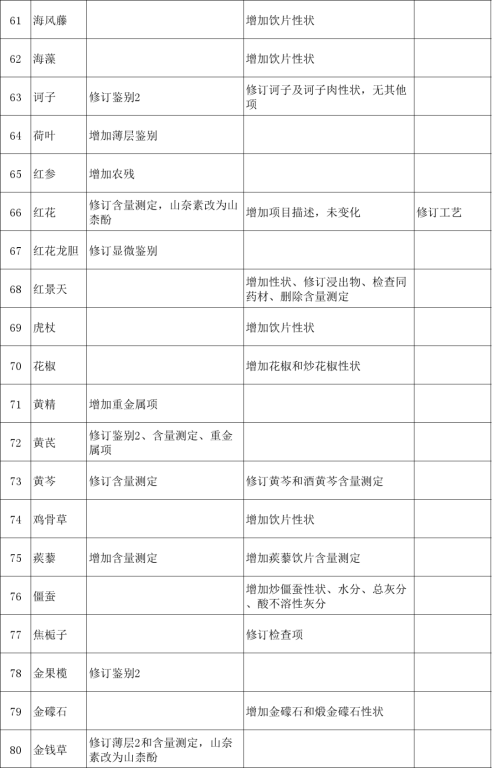
据悉,2020年版《中国药典》修订的中药材及饮片标准达到218(存疑)个品种,就目前统计情况来看,修订品种为212个。
本平台根据官方公示的内容,对照新版药典统计的数据显示,修订的中药材及中药饮片总数量为212个,在此,本平台将三次数据进行合并,如有遗漏,请同行批评指正,或有个别未统计的品种,欢迎各位同仁及时反馈,现将统计数据汇总如下:
.png)
.png)
.png)
.png)








上一篇:
【年度报告】2021年中药工业营业收入达6919亿元,中药饮...
下一篇:
2022年中药专项整治行动来了,中药饮片不得委托生产
九州通医药集团 |
九信中药 |
药品在线采购平台 |
好药师网上药店 |
中药溯源 |
市场监管信用修复全国统一平台
关于珍药材 |
合作伙伴 |
经营证书 |
法律声明 |
联系我们 |
诚聘英才
增值电信业务经营许可证:鄂B2-20150052 | 互联网药品信息服务资格证:(鄂)-经营性-2015-0019
Copyright© 2014-2026 ,珍药材版权所有 鄂ICP备14019602号-2
鄂公网安备42010502000653号