7月11日,湖北省药监局发布《关于发布实施藤茶中药材质量标准、铁皮石斛粉、三七粉中药饮片质量标准的公告》,标准自发布之日起实施。
关于发布实施藤茶中药材质量标准、铁皮石斛粉、三七粉中药饮片质量标准的公告
根据《湖北省药品标准管理办法(试行)》、《关于开展湖北省医疗机构制剂标准和湖北省中药材质量标准、中药饮片炮制规范增修订工作的通知》有关要求,我局组织完成藤茶中药材质量标准和铁皮石斛粉、三七粉中药饮片质量标准的审定,现予以发布,标准自发布之日起实施。
特此公告。
附件:1.湖北省中药材质量标准(鄂YC-20220001)--藤茶
2.湖北省中药饮片质量标准(鄂YP-20220001)--铁皮石斛粉
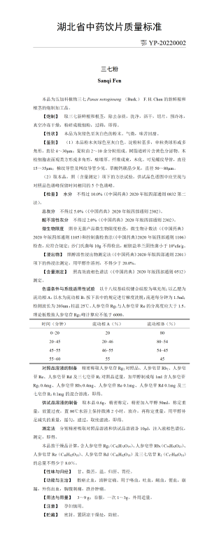
3.湖北省中药饮片质量标准(鄂YP-20220002)--三七粉
湖北省药品监督管理局
2022年7月8日
附件2、铁皮石斛粉




上一篇:
国家药监局:发布《中药饮片包装标签管理规定》及《中药饮片.....
下一篇:
安徽:343个中药配方颗粒纳入医保支付范围
九州通医药集团 |
九信中药 |
药品在线采购平台 |
好药师网上药店 |
中药溯源 |
市场监管信用修复全国统一平台
关于珍药材 |
合作伙伴 |
经营证书 |
法律声明 |
联系我们 |
诚聘英才
增值电信业务经营许可证:鄂B2-20150052 | 互联网药品信息服务资格证:(鄂)-经营性-2015-0019
Copyright© 2014-2026 ,珍药材版权所有 鄂ICP备14019602号-2
鄂公网安备42010502000653号